Scaling Celigo’s Integration Marketplace with intelligent automation
SaaS companies operating marketplaces or app directories often find that product and engineering teams can scale delivery of new products, while the workflows for publishing webpage (marketplace) listings remain heavily manual.
Each release introduces a new set of marketplace products (or solutions) that must be translated from engineering systems into customer-facing marketplace entries.
In many organizations, this translation work is highly manual: a team member checks Jira (or a similar system) for new marketplace products, copies key details into a task management tool, assembles supporting assets from shared drives, and then recreates all that information in the CMS for each new listing.
At low volumes, this is manageable. As release cadence and connector volume increase, it leads to:
- Significant time spent on repetitive, non-strategic work
- Delays between “ready for release” and “visible in the marketplace”
- Increased risk of inconsistency and error across listings
Celigo encountered this challenge as our EDI solution, B2B Manager, drove rapid growth in trading partner (TP) connectors.
Release cycles began to include 20–40 new connectors every two weeks, and the existing process for publishing to our Integration Marketplace could not scale without adding headcount.
Celigo’s Technical Product Marketing (TPM) team built an internal integration that transformed how we publish new connectors to the Integration Marketplace—cutting process time by over 99% and saving nearly 1,000 hours annually.
By using Celigo’s intelligent automation platform to automate an end-to-end publishing process spanning Jira, Asana, Google Drive, and WordPress, we reduced a process that previously required more than 80 hours per monthly cycle to less than an hour, managed by a single team member.
At its core, this automation connects the systems where connector work is planned, tracked, and delivered—spanning Jira, Asana, Google Drive, and WordPress—to ensure that new connectors move from internal readiness to public availability quickly, consistently, and without manual handoffs.
Here, we’ll outline the business process and the problem, including the pain points of the manual publishing process and the cost of maintaining it at scale.
Here is our step-by-step process to create this automation:
-
Jira → Asana: Automatically creating Asana web publication tasks for new TP connectors using Jira issues used by engineering to track connector development
-
Asana → WordPress: Dynamically generating and publishing WordPress drafts using structured Asana task data
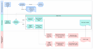
We’ll look at the technical details of the most fundamental flow in this solution, transforming web ops tasks in Asana into a dynamically built WXR file that can be imported to WordPress to upload complete draft pages for all new TP connectors.
The challenge
The need for a new type of connector emerged with the release of Celigo’s EDI integration solution, B2B Manager. Connector publication volume increased rapidly, with releases now including both new application connectors and new trading partner (TP) connectors.
As Celigo’s engineering team accelerated product delivery—releasing 20–40 new connectors every two weeks—the TPM team faced a scalability problem.
The process of turning Jira tickets into web-ready connector pages relied entirely on manual work:
- Check Jira daily for new connector tickets.
- Copy and paste various ticket details into Asana tasks, used to track web publication.
- Manually create and format web pages in WordPress.
This approach was reliable but unsustainable. The TPM and web teams spent ~80 hours per cycle on repetitive data entry, page creation, and QA—consuming bandwidth and increasing the risk of inconsistency across the marketplace.
The solution: Automating the publishing pipeline

The TPM team used Celigo’s platform to connect four systems—Jira, Asana, Google Drive, and WordPress—into a unified release pipeline.
The time spent on this process per month has been drastically reduced.
Flow 1: Jira → Asana
- Jira tickets are automatically converted into Asana tasks with all details needed for publication.
- Cycle time reduced from 20 hours to 2 minutes.
Flow 2: Asana → WordPress
- Asana tasks are transformed into WordPress pages. By dynamically replacing text in a flow, a complete WXR (WordPress eXtended RSS) file is built. Uploading this file to WordPress will immediately create complete draft pages for all new connectors.
- Cycle time reduced from 60 hours to 30 minutes.
Built-in QA and governance
Automated checks ensure pages are created only when tasks meet all criteria (industry vertical, connector type, document type). Incomplete records are routed to a shared QA spreadsheet, preventing errors before publication and immediately showing the TPM team what needs to be fixed.
The results
| Business Process | Manual Effort | Automated Effort | Time Saved |
| Jira → Asana | 20 hours | 2 minutes | 99.83% |
| Asana → WordPress | 60 hours | 30 minutes | 99.17% |
- 80+ hours saved per monthly cycle
- 960 hours saved annually
- $62,400 annual cost savings
Equivalent to half a full-time employee’s annual workload, without adding headcount.
Any organization managing high-volume publishing, from SaaS platforms to B2B marketplaces, faces similar scaling challenges and could use a similar approach to automate this process.
Integration insights
Expand your knowledge on all things integration and automation. Discover expert guidance, tips, and best practices with these resources.